- Jukebox onderdelen
- (Rowe) AMI onderdelen
- Rockola onderdelen
- Seeburg onderdelen
- Seeburg M100A, M100B, M100C
- Seeburg 100G, 100W, 100R, 100J
- Seeburg V200, VL200, KD200, L100
- Seeburg 101, 161, 201, 220, 222
- Seeburg Q, AY, DS
- Seeburg LPC1 (1963) - S100 (1967)
- Seeburg LS1 en latere modellen
- Seeburg Algemeen
- Seeburg Wallbox en stepper
- Machine sleutels
- Seeburg STD160/SQS160
- Wurlitzer onderdelen
- Andere merken
- Jukeboxen
- Buizen
- Manuals
- Algemene onderdelen
- Luidsprekers
- Transformatoren
- Verlichting
- Neons
- Merchandise
- Buizenversterkers
- Naalden en elementen
- Condensatoren
- Weerstanden
- Halfgeleiders
- Gereedschap & onderhoud
- Bouwpakketten
- Gitaarversterkers
- HiFi
- Vinylhoezen & Onderhoud
- Vinyl
- OP=OP
- Nieuwe producten
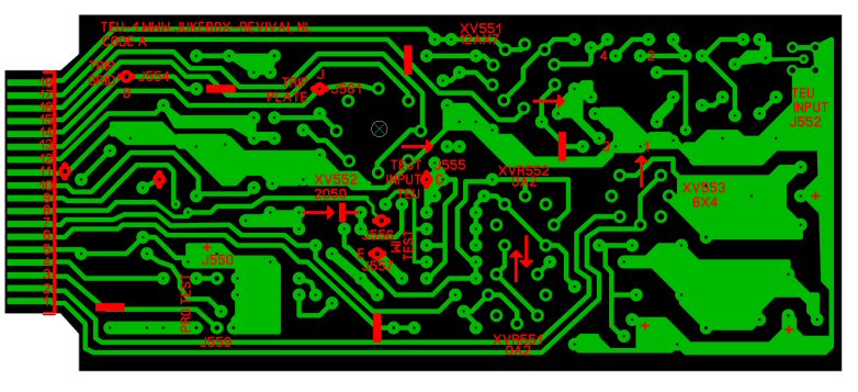
Printplaat TEU-1
terug naar categorie€ 29.75
Neem contact op voor de prijzen van dit product.
€ 24.59
excl. BTW
Neem contact op voor de prijzen van dit product.
Omschrijving
Perfecte reproductie van deze printplaat voor de Seeburg K(D)-200 en de L100 TEU-1 (selectie). Gemaakt van hoogwaardig hittebestendig epoxy.
Reviews
Gemiddelde beoordeling: 4 / 5
Top product
★★★★☆
Hans op 01-02-2022Hoge kwaliteit PCB!! zou iets handiger monteren zijn als er een overzicht van de componenten bij zou zitten, omdat er rekening is gehouden met de verschillende afmetingen van moderne en oudere componenten (bijvoorbeeld de spoeltjes).







